电厂各类设备动图
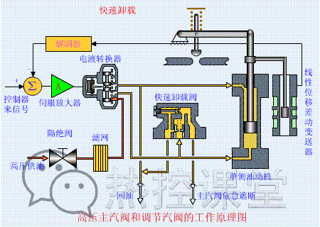
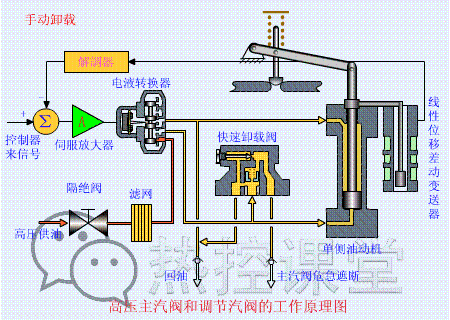
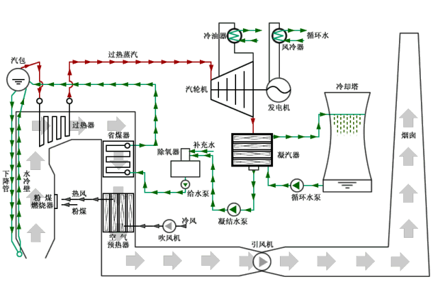
2020-09-28 电厂设备原理动图 重磅来袭 你 准备好了吗 GO! ↓↓↓ ▲ 火力发电流程原理 ▲ 核能发电流程原理 ▲ 水力发电流程原理 ▲ 光热发电原理 ▲ 垃圾发电原理 ▲ 蒸汽吸收式制冷原理 ▲ 尿素热解脱硝流程原理 ▲ 湿法脱硫工艺原理 ▲ 钢球磨煤机内煤的破碎原理 ▲ 碎煤机工作原理 ▲ 螺旋输送机(绞龙)原理 ▲ 多管电除尘器 ▲ 立式旋风水膜除尘器 ▲ 电除尘 ▲ 液力耦合器原理 ▲ 除氧器横截面图 ▲ 气动门工作原理 ▲ 液压系统工作原理 ▲ ETS动作原理 ▲ MTS动作原理 ▲ OPC动作原理 ▲ 快速卸载原理 ▲ 手动卸载原理 ▲ 手动遮断及复位原理(75S) ▲ 调门关原理 ▲ 调门开原理 ▲ 远程遥控复位原理(55S) ▲ 遮断原理(90S) ▲ 各类阀门原理 ▲ 孔板流量计 ▲ 文丘里流量计 ▲ 涡街流量计 ▲ 压力表原理 ▲ 翻板式液位计原理 ▲ 地磅秤原理 ▲ 皮带秤原理 ▲ 水环真空泵原理 ▲ 风机挡板门原理 ▲ 螺杆压缩机原理 ▲ 减速机构造与原理 ▲ 电机原理动图 ▲ 压滤机原理 ▲ RO膜工作原理 ▲ 滚动轴承原理 ▲ 滑动轴承构造与原理 如果 小编苦心收集的这些原理动图 对你有帮助 请 ↓↓↓电厂设备原理动图
来源:热电论坛
推荐
-
-
QQ空间
-
新浪微博
-
人人网
-
豆瓣
